365英国(集团)官方网站 - 英国上市公司
学校主页
|
网站地图
|
联系方式
首页
机构设置
主管领导
部领导
教务部工作职责
教学研究科
教务科
考试管理科
实践教学科
教学质量保障科
教务部联系方式
各教学单位联系方式
教务动态
教务新闻
教务通知
校历
英国365集团
国家级法规
省级制度
处发制度
办事指南
教学研究科
教务科
考试管理科
实践教学科
教学质量保障科
专业设置
专业介绍
培养方案
教学大纲
专业白皮书
表格下载
教学研究科
教务科
考试管理科
实践教学科
教学质量保障科
各类教学系统
学习资料
公示栏
教师获奖
教学名师
教学质量优秀奖
首页
>
公示栏
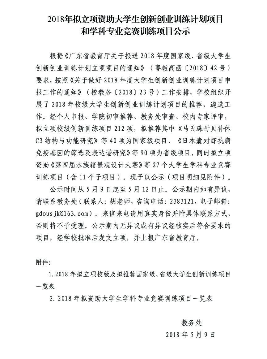
2018年拟立项资助大学生创新创业训练计划项目及学科专业竞赛训练项目公示
作者:教务处 时间:2018-05-09 来源: 编辑: 审核: 点击数:
下载信息
[文件大小:360.13 KB 下载次数: 次]
点击下载文件:2018年拟立项资助大学生创新创业训练计划项目及学科专业竞赛训练项目公示.pdf
地址:广东省 湛江市 邮政编码:524088
版权所有:365英国(集团)官方网站 - 英国上市公司